什么是 “流程路径”?很多人会脱口而出,就是流程图上的路径啊!这个回答只是对了一半。完整意义上的 “流程路径” 包括两部分的内容:




1) 该完成什么<业务活动(流程步骤)>。


2) 完成人是谁,即任务派发给谁。





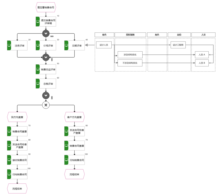
从上图所示的 <销售合同签署流程> 可以看到 <交期评审> 这个<业务活动(流程步骤)> 匹配的角色 <设计人员> 中 <设计工程师> 这个岗位下有两位人员,一个是高级工程师,一个是初级工程师。通过 <授权条件组> 设定,当 <涉及结构变化>时由 <人员A> 完成,<不涉及结构变化>时由<人员B>完成。<流程路径图+角色人员授权表>构成一套完整的 “流程路径选择” 逻辑。只有这样,才能将一个具体的任务派发到 “人”。




综上,<流程路径选择规则模型> 包括两部分内容:<流程路径图>和<角色人员授权表>。




01
—
并行活动的裁剪





上图中合同评审部分的 <步骤 20:法务评审>、<步骤30:价格评审>、<步骤40:交期评审>是并行的 “可裁剪步骤”。所谓 “裁剪” 指流程图中画出了所有可能发生的步骤,实际运行时不是所有的步骤都一定要完成,可能只需要完成部分步骤,当然也可能要完成全部步骤或者全都不需要完成。




本示例中就不是所有情况下<步骤 20:法务评审>、<步骤30:价格评审>、<步骤40:交期评审>这三个步骤都需要走,右侧所示的<流程权限表>中设定了流程路径选择的规则,符合特定条件时才需要完成相关的步骤,如果条件不符合,这三个步骤都可以跳过。




当销售合同是基于<非标准合同>模板起草的,才需要走<步骤 20:法务评审>,否则这一步可以省略。


销售合同的价格折扣<超出规定范围>,才需要走<步骤30:价格评审>,否则这一步可以省略。


销售合同上规定的交货周期<小于标准交期>才需要走<步骤40:交期评审>,否则这一步可以省略。




上述逻辑采用在<职能流程图模型>的逻辑符上挂接一个<流程权限表模型>的方式来完整描述。有了这一套完整的模型,数字化流程引擎就可以直接读取并确定流程运行的路径了。




未完待续......

原 文 
评 论