这里是穿越集团战略雷区的第六站,我们将遭遇业务流程。如果说品牌是一个名字的话,业务流程就是叫这个名字的人。没有业务流程的支持,品牌说话是不能算数的,业务流程是品牌连续剧的幕后导演。






一、业务流程与品牌战略管理



对于顾客而言,他们购买的绝不是作为一个产品的品牌,他们购买的是从研究发展、原料选择到顾客服务的整个过程,也就是业务流程。所以尽管很难感觉得到,但成功的品牌事实上包括整个业务流程。
如果品牌是整个业务流程的话,显然只交给品牌管理和市场营销部门来运作是远远不够的,成功的品牌战略管理必然会涉及到企业各个职能部门,需要在整个业务流程的每个环节做出决策和行动同时保持一致性。



1、什么是业务流程?
哈默认为业务流程是一组能够一起为客户创造价值的相互关联的活动进程,波特的“价值链模型”就是对业务流程的具体阐述:
流程因范围和规模而有所不同,窄范围的流程可能只发生在一个职能部门之内,而宽范围的流程则可能穿越数个职能部门;简单流程可能仅由几个非常单纯的任务组成,而复合流程则可能包括众多高度复杂且又相互关联的任务。



2、业务流程有何作用?
顾客所需要的品牌或者产品往往都是通过运作一系列高度复杂的流程来提供的,业务流程上的差异常常决定了品牌和产品的差异,从而导致了竞争地位的差异。
尽管流程如此重要,但辨别和认识流程并不像表面上看起来那么简单,很多跨越部门和层级边界的流程是难以“快刀斩乱麻”的。
一旦我们能够清晰地辨认和识别业务流程,就会发现很多的流程不具备增值性,也就是说流程与所需要的输出根本无关,除了存在这一事实之外找不到存在的理由。取消这些不必要的流程不仅可以节约成本、缩短时间同时还能为顾客提供更高质量的服务,这样我们的品牌就能不战而屈人之兵。



3、品牌战略管理对业务流程的要求
品牌战略管理要求业务流程面向顾客、每个活动都具有顾客价值和所有的活动都具备一致性,然而我们发现在绝大多数公司里都不具备这样的业务流程。
a、组织关注的中心被导向“老板”,而不是顾客
b、对于“横向”流程没有统一的控制和缺乏协调,虽然战略对各个职能已有了充分的关注,每一职能可能还会有自行其道的日程
c、组织对外的接触点不止一处,而每一点传达的都是自相矛盾的信息
d、职能部门间界限会导致一些无效工作的存在,导致顾客满意度的下降和顾客流失



4、品牌战略管理下的业务流程
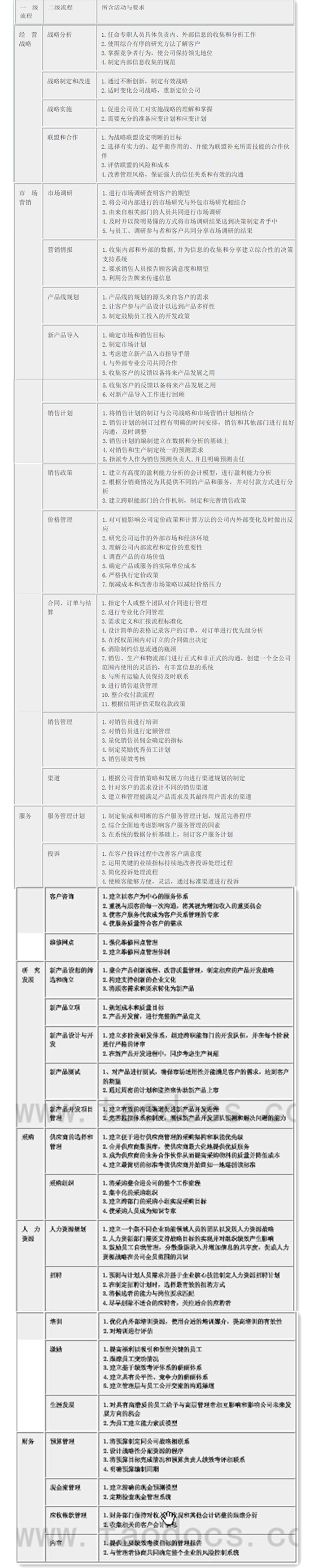
从最广义的角度而言,所有的业务流程都必须能够支持品牌战略管理。在企业里存在着5个代表基本功能和4个代表支持功能的一共9个一级流程。
每个一级流程之下又会有若干二级流程,我们选择了一些与品牌战略管理关系较强的二级流程(部分而非全部)。







二、流程重组



流程解析完成之后,如果不符合品牌战略管理的需要,就要考虑进行流程重组。



1、什么是流程重组?
业务流程重组就是对企业的业务流程(Process)进行根本性(Fundamental)再思考和彻底性(Radical)再设计,从而获得在成本、质量、服务和速度等方面业绩的戏剧性(Dramatic)改善。
流程重组要求对长期以来积累和演变而成的、在人们心目中已熟视无睹的业务流程进行重新思考,以顾客为中心考虑经营目标和战略导向,根据顾客需求考虑应设置哪些经营过程。
流程重组有两种类型,一种是彻底性的重新设计,要求彻底摆脱人们头脑中的旧框框,在一张白纸上勾勒出一个全新的企业经营过程,要不受现有部门和工序分割的限制,以一种最简单、最直接的方式来设计企业经营过程,要面向经营过程设置企业的组织结构,以实现企业的重构;另一种是渐进性的流程改进。



2、如何进行流程重组?
流程重组常常意味着企业本质层面的变动,收益高的同时意味着风险也大,需要遵循严格的程序。
2.1启动准备
a、确定改造需求,取得企业基本资料
b.访谈企业负责人与高阶主管,以了解企业目前遭遇之问题类型,并确认企业目前的改善需求与期望
c.沟通企业流程再造之观念、作法与应有的认识
d.了解高阶主管对进行企业流程再造的意愿
e.取得高阶支持的承诺,取得改造共识



成立企业流程再造改造项目小组
(1)小组人数以十至十五人为佳,且以中高阶干部为主
(2)依所要改造之流程来选定成员组成小组
(3)需包括对企业流程有相当了解程度的成员,特别是每日作业的人员
(4)是否需要培养未来之经营团队或种子人才,考虑具有创意与潜力之成员
(5)流程改造常牵涉到财务会计作业及税法需要,因此每一个流程设计小组应包括财务、信息、行政部门代表
(6)选定流程相关的资深主管为流程主管,负责流程设计及协调工作



2.2流程诊断







2.3流程模式选择







2.4流程设计
a、方案设计 短期方案 可在3-6月内实施
无需修改目前使用之系统
只需一些政策和程序上的变动
中期方案 可在6-12月内实施
无需修改目前使用之核心系统
适用策略的改动
长期方案 实施需12个月以上
核心系统的改动
适应基础的/战略的改动
b、总体设计过程中的可报告数据 总体计划的制定和评估过程
具体计划
预计的财务利益
预计的实施成本和相应的投资收益
各项计划的非财务利益,包括时间的节约,质量的提高,更好的客户服务和控制
评价技术的可行选项和各项计划的技术依赖性
总体实施计划和资源财力需求
c、影响可行性的因素 项目的规模
实施的复杂程度
可使用之技能
理念的论证 (内部)
理念的论证(外部)
技术复杂性 (内部)
技术复杂性 (外部)
政策可行性
d、财务影响 年度收入提高
费用减少
投资收益
投资要求
净现值



2.5流程实施
a、流程审批 代价与收益分析报告
明确的投资回报
对客户及雇员影响的评估
对竞争地位变化的评估
为高级经理人员准备实际案例
争取评估会以向委员会和高级经理人员展示并获得批准(项目实施)
b、流程实施 业务流程及组织模型的详细设计
详细定义新的任务角色
开发支撑系统
实施的导航方案及小范围的实验
与员工就新的方案进行沟通
制定并实施变更管理计划
制定阶段性实施计划并实施
制定新业务流程和系统的培训计划并对员工进行培训
c、持续改进 定义关键的衡量标准以进行周期性地评估
评估新流程的效果
对新流程实施持续改进方案
向委员会和高层经理人员发表最终报告,以获得认可。

原 文 
评 论